服务电话:020-38250681

喜报|广州市从化区人民政府江埔街道办事处聘请华瑞兴律师事务所为广州市从化区禾仓村城中村改造项目专项法律顾问单位

2026-01-27

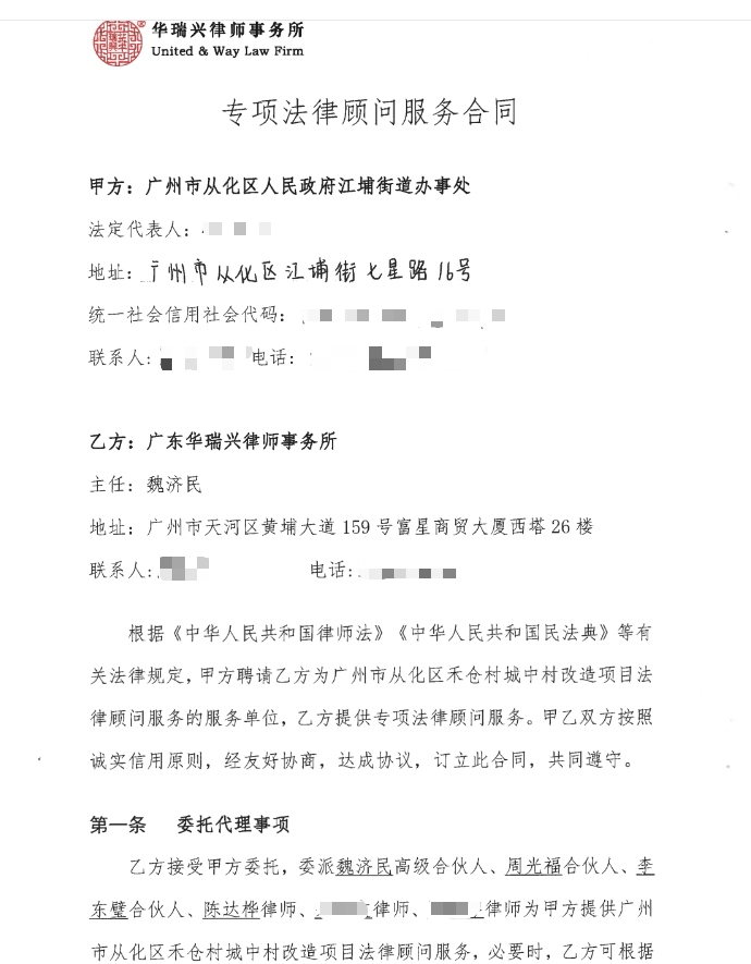
2025年8月,华瑞兴律师事务所凭借在城市更新及城中村改造领域深厚的专业积淀、丰富的实战经验及良好的行业口碑,成功被广州市从化区人民政府江埔街道办事处聘请为广州市从化区禾仓村城中村改造项目专项法律顾问单位,为该项目提供全流程、高质量的法律服务支持。


作为广州市较早涉足城市更新法律服务领域的律所之一,华瑞兴律师事务所在城中村改造法律服务领域积累了丰硕成果与宝贵经验。自 2012 年参与广州 “三旧改造” 标杆项目 —— 杨箕村旧改以来,我们先后成功服务于海珠凤和(康乐村、鹭江村)、增城新塘西洲村、花都杨二村、东边村等多个重大城中村改造项目,深谙城中村改造全流程的法律要点与实操难点,能够精准应对项目各阶段的法律风险。


此次受聘后,华瑞兴律师事务所将组建专业的服务团队,深度嵌入禾仓村城中村改造项目的全流程。团队将围绕项目前期的方案编制、政策解读、权属确认,中期的补偿安置协议起草审核、动迁谈判、纠纷调解,以及后期的流程合规把控、风险防范等核心环节,提供全方位、精细化的法律服务。我们将严格恪守职业准则,秉持 “专业、严谨、务实、高效” 的服务理念,充分发挥法律专业优势,协助江埔街道办事处推进项目依法合规、平稳有序开展,切实维护各方合法权益,为禾仓村城中村改造项目筑牢法治根基。


每一份信任都承载着责任,每一次受聘都是新的征程。华瑞兴律师事务所将以此次合作为契机,不负重托、不辱使命,将多年积累的城中村改造法律服务经验转化为推动项目落地的强大动力,与江埔街道办事处携手并肩,共同为改善禾仓村居民生活环境、提升区域发展品质、助力从化区城市更新事业高质量发展贡献法治力量!





华瑞兴作为广州市较早涉足城市更新法律服务领域的律所之一,已经积累丰富的城市更新法律服务经验,可以为城市更新项目提供全流程法律服务,包括但不限于:

(一)签约前阶段

1.协助编制相关合作协议,以及项目公司运营管理制度,起草与政府相关部门签订的项目相关协议,分享其他城中村改造项目的案例,提供可行方案给各方,合理维护相关方的合法权益;

2.协助编制相关方案时,对资金平衡、成本测算、补偿具体条件等问题提供法律意见协助制定改造方案、改造实施方案(实施计划)、成片开发方案时,对资金平衡、成本测算、补偿具体方案等问题提供法律意见,促进政府行政部门、村社、村民审议通过项目改造方案、实施方案、成片开发方案及获得相关批复;

3.确认房屋面积和房屋权属及签约主体,根据房屋权属的实际情况,出具解决房屋权属瑕疵问题的工作方案;

4.协助编制征收补偿安置方案(含村民私宅、集体物业、国有私宅、国有厂房、公服设施村民私宅、集体物业、综合楼、国有物业、集体土地上的国有物业等),参与谈判过程,并就征收补偿安置方案提供法律意见,起草、审核相关通知文件、会议纪要、协议,分享其他城中村改造项目的补偿方案经验,促进《补偿安置方案》顺利通过审批;

5.协助完善动迁方案,明确征拆实施主体单位、被拆迁人的各自权利义务(包括且不限于回迁安置权益、委托注销原宅基地证、产权证办证费用、超出面积税费承担、企业整体税筹、违约责任等),确保安置补偿协议符合政策法规的规定;

6.根据动迁工作进程和动迁方案适时调整、起草和修改适用于村民私宅、集体物业、国有私宅、国有厂房、公服设施村民私宅、集体物业、综合楼、国有物业、集体土地上的国有物业等不同类型的《补充安置协议》;

7、针对购买存量商品房、存量安置房用作项目安置房使用,起草与政府相关部门、开发商等购买存量房相关的框架协议、买房协议等,并提供专业法律意见;

8.协助编制动迁模式、签约流程、接收被拆迁房屋流程,分享其他旧改项目的成熟经验(包括且不限于如何激励村集体积极开展动迁工作等),促进项目尽快完成;

9.审阅“城中村改造方案”、“城中村改造实施计划”、“土地成片开发方案及土地利用整备可行性研究”、“项目范围划定及项目改造方案审批”、“单元详细规划编审报批”、“项目年度计划编制与报批”、“项目实施方案编制与报批”等前期报批流程所涉及的法律相关问题,并根据实际需要,起草、审核、修改上述方案的实施细则、相关通知文件、会议纪要、协议等;

10.研究解决项目发生的特殊问题,包括但不限于:

(1)无主房产的拆迁;

(2)宅基地房产的拆迁;

(3)业主失联或部分共有人失联的房产的拆迁;

(4)公房租户的安置;

(5)研究办理房屋产权注销登记;

(6)研究合理节约税费的可行办法;

(7)研究限购政策的应对方案等;

11.为本项目涉及的土地使用权、房屋所有权、相关设施设备使用权、债权债务确认等事项进行规范并提出法律意见;

12.从“促进发展、互利共赢”理念出发,协助城中村改造宣传工作。

(二)动迁、签约及拆迁阶段

1.进驻动迁签约现场值班驻场办公,接受动迁、签约及拆迁现场人员的法律咨询并给出专业答复,指导动迁签约现场人员有序开展相关动迁、签约及拆迁工作;

2.协助制定动迁签约流程,指导现场工作人员具体落实,实时掌握行业政策法规知识,就动迁中可能遇到的法律问题,为动迁人员提供政策及拆迁知识培训;

3.协助动迁人员审核、整理业主档案材料,固定与被拆迁人的相关证据资料,参与分析存在的动迁阻碍,房屋继承、产权人份额等办理流程指引,提供法律支持与解决方案;

4.参与重点案件的动迁谈判,为动迁人员提供法律支援;

5.参与政府部门的拆迁工作会议,分享其他城中村改造项目的成熟经验(包括且不限于如何设置动迁奖励、如何通过摇珠分房促进动迁等),就拆迁过程中产生的问题提供法律意见和解决方案;

6.就改造过程中涉及的重大法律问题,作为公司的专项法律顾问参与相关谈判,最大可能化解矛盾,避免诉讼,完成拆迁工作;调解被征收人、村民与村民、村民与合作建房者政府、改造主体之间等的纠纷,提供解决方案并拟定相关文件;

7.协助签约工作人员审核动迁人员送来的业主档案材料以及确定签约主体,审核《拆迁补偿安置协议》等相关,协助拟定《拆迁补偿安置协议》签约过程中涉及的其他法律文件(包括承诺书、具结书等),协助相关签约流程,加快促进完成签约,对重点案件就被拆迁主体资格和所需要留存的证据资料提供法律指引,或出具法律意见和建议;

8.针对拆迁过程中产生的“留守户”,提供相关判决案例和可行的法律解决方案,并与政府和司法部门沟通,解决“留守户”难题;

9.协助起草集体物业拆迁补偿方案、实施细则并参与磋商,协助处理集体物业清退事宜,为梳理租赁情况提供指引,为集体物业的回收提供法律建议和方案,为有可能产生的租赁合同纠纷提前制定应对方案;

10.向村集体、被拆迁人解释拆迁政策、方案和协议条款,调解被拆迁人集体与个人、个人与个人、家庭成员间因拆迁补偿产生的争议和纠纷(包括村民及集体房屋权属纠纷、宅基地使用权纠纷、改造补偿安置协议纠纷、合建房纠纷、集体物业清退纠纷等),提供法律支持与解决方案,促成被拆迁人分解内部矛盾完成签约,并最大程度避免发生被拆迁人违约的情况,保障已签约成果;

11.提供相关事项的法律尽职调查,指导村民在公证处驻场点办理相关协议的公证业务

12.协助动迁人员进行产权注销相关档案材料的审核,完善不动产交易登记中心办理相关业务;

13.审核、修改本项目拟与土地储备机构签订的《土地收储补偿协议》、《资金支付协议》等相关所有合同协议及其他相关法律文件;

14.协助复建安置房的回迁分房事宜,协助制定复建安置房分房方案,制定分房流程,起草、审核相关通知文件、会议纪要、表决文件,协助处理在分房过程中涉及的继承、析产等问题;

15.协助处理资金监管事宜法律服务,根据本项目各方协商的资金监管模式,协助甲方审核、修改本项目的《资金监管协议》及相关补充协议、函件等。

(三)其他事项

1.就本项目现状做法律合规性排查,对项目风险点进行分析并提出合法合规性建议、草拟相关协议、出具法律风险报告等;

在线留言Online Message

  • 华瑞兴公众号
  • 一滴水公众号

地址:广州市天河区黄埔大道159号富星商贸大厦西塔26楼(人民日报广东分社)

邮编:510620

邮箱:unitedway@gdhrx.com

电话:020 38250681/38250276/38250576

官网:www.gdhrx.com